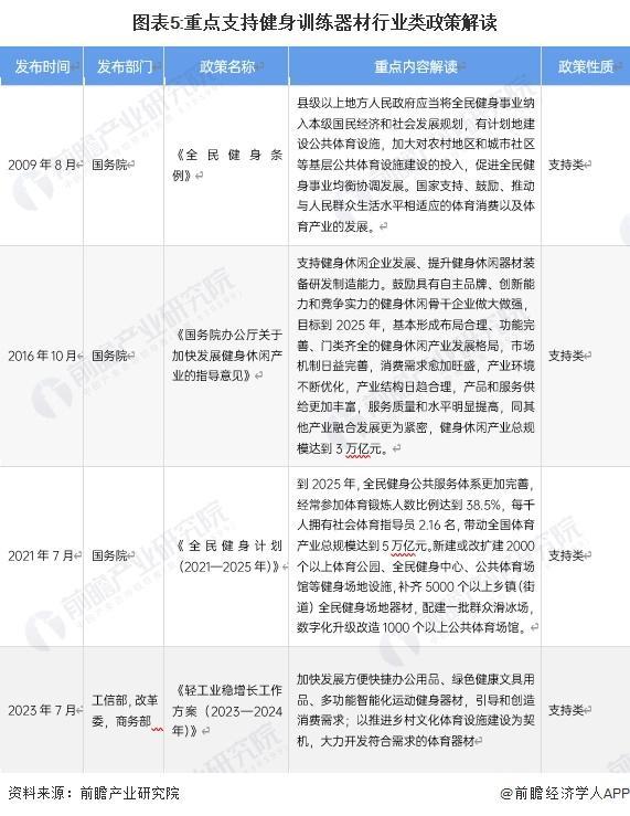
中国健身训练器材行业政府监管部门主要包括国家体育总局、工信部、发改委等。健身训练器材行业近年来得到了国家一系列相关政策的规范与支持,主要是补贴、支持各地区公共体育运动设施建设以及鼓励我国健身企业扩大发展规模等,具体情况如下:

在国家大力推动更高水平的全民健身公共服务体系建设背景下,随着我国居民基本消费能力的提升,我国居民对运动健康的支付意愿不断提高。同时,互联网健身类信息的发展引导以及民众主流审美的改变,使人们的健身意识不断增强,人均参与体育运动的次数也在持续上升,由此伴随着我国健身器材的消费量及健身训练器材的市场规模稳定扩张。
预计中国健身训练器材市场规模在2024至2029年间稳步攀升,2029年市场规模将突破1000亿元。

从健身训练器材公司的区域分布来看,目前我国健身训练器材生产主要集中在山东省。人民日报的数据显示,截止2023年7月,2000余家健身器材企业集聚山东省宁津县,占国内商用健身器材70%的份额,此外当地产品还销至170多个国家和地区。其余主要健身器材生产企业还分布于江苏、福建、浙江、广东等地。

2018年以来,健身训练器材产业代表性企业的投资动向主要包括收购公司、设立全资子公司以投资健身训练器材业务。健身训练器材代表性企业最新投资动向汇总如下:

更多本行业研究分析详见前瞻产业研究院《中国健身器材行业发展前景与投资战略规划分析报告》。
同时前瞻产业研究院还提供产业新赛道研究、投资可行性研究、产业规划、园区规划、产业招商、产业图谱、产业大数据、智慧招商系统、行业地位证明、IPO咨询/募投可研、专精特新小巨人申报等解决方案。在招股说明书、公司年度报告等任何公开信息披露中引用本篇文章内容,需要获取前瞻产业研究院的正规授权。

